作者:Antoniu Miclaus,系统应用工程师
目标
在此实验中,我们将研究脉宽调制及其在各种应用中的使用情况。
脉宽调制(PWM)是一种将模拟信号编码为单个数字位的方法。PWM信号由定义其行为的两个主要分量组成:占空比和频率。
它通过将消息编码成脉冲信号来传输信息,可用于电机等电子设备的功率控制,也可用作光伏太阳能电池充电器的主要算法。
占空比描述了信号处于高电平(开启)状态的时间占完成一个周期总时间的百分比(图 1)。

图1.占空比
图2为占空比为0%、25%和100%的脉冲序列。

图2.占空比为0%、25%和100%的脉冲序列
频率决定PWM完成一个周期的速度,从而决定高低状态之间切换的速度。
通过以足够快的速率和一定的占空比改变数字信号开/关状态,当向响应速度比PWM频率慢得多的器件(如音频扬声器、电机和电磁阀执行器)供电时,输出将表现为恒定的电压模拟信号。
材料
脉宽调制——工作原理
PWM是一种从高频脉冲生成低频输出信号的技术。通过在高低直流轨电压之间快速切换逆变器桥臂的输出电压,其低频输出电压可视为一个开关周期内的平均电压。
除此之外,还有其他几种生成脉宽调制信号的方法,包括模拟技术、Σ-Δ调制和直接数字频率合成。
较简单的PWM信号生成方法是比较两个控制信号:载波信号和调制信号。这称为基于载波的PWM。载波信号为高频(开关频率)三角波形。调制信号可以为任何形状。
使用这种方法,输出波形可以是任何所需波形的PWM表示。对于机器而言,正弦波和梯形波最为常见。
请考虑图3所示的电路。

图3.PWM工作原理
根据PWM原理,运算放大器的负输入采用载波信号,正输入采用调制信号。因此,较高的调制信号会使输出在PWM周期内更长时间保持高电平。
硬件设置
构建PWM的试验板电路(图4)。
程序步骤
第一个波形发生器用于生成载波信号,向电路提供4 V峰峰值幅度、2.5 V偏移、1 kHz三角波激励。第二个波形发生器用于生成3 V峰峰值幅度、2.5 V偏移、50 Hz正弦波的调制信号。

图4.PWM工作原理——试验板电路
为运算放大器提供+5 V电源电压。配置示波器,使通道1上显示输入信号,通道2上显示输出信号。
图5为包含两个输入信号的两个信号发生器通道,其中,橙色为载波信号,紫色为调制信号。

图5.输入信号
图6为示波器通道2上的输出信号图。

图6.PWM输出
如果调制信号的瞬时幅度在某个时间点大于载波信号,则输出将为高电平。如果调制信号低于载波信号,则输出将为低电平。
如果调制信号峰值小于载波信号的峰值,则输出将为调制信号的真实PWM表示。
使用直流调制电压进行脉宽控制
背景知识
针对此项应用,我们将在开关模式配置中使用简单的运算放大器(更多详情参见实验:运算放大器用作比较器)来演示直流电压的脉宽调制。
请考虑图7所示的电路。

图7.使用直流调制电压进行脉宽控制
该电路可用作简单的比较器,其中运算放大器的负输入连接到载波波形,而正输入作为阈值电压,用于确定何时在高压输出和低压输出之间转换。电位计作为输入基准电压的分压器,用于调整阈值电压以及间接调整输出信号的占空比。
硬件设置
构建使用直流调制电压进行脉宽控制的试验板电路(图8)。

图8.使用直流调制电压进行脉宽控制——试验板电路
程序步骤
将第一个波形发生器用作VIN源,向电路提供幅度为5 V峰峰值的1 kHz三角波激励。将第二个波形发生器用作具有5 V峰峰值幅度的恒定电压源。向运算放大器提供+5 V电源电压。配置示波器,使通道1上显示输入信号,通道2上显示输出信号。
波形图如图9所示。

图9.使用直流调制电压进行脉宽控制——波形
输出信号是输入电压的PWM表示。请注意,通过改变电位计值,信号占空比会发生变化,而频率保持不变。
使用非稳态触发器生成固定50%占空比的PWM信号
背景知识
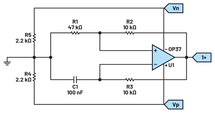
请考虑图10所示的电路。

图10.使用非稳态触发器生成PWM信号
该电路显示使用单个运算放大器的非稳态触发器。考虑施密特触发器的功能原理时,该功能很容易理解(在实验:运算放大器用作比较器中研究的具有迟滞功能的比较器电路):施密特触发器的输入端与运算放大器的反相输入相同,它通过电阻电容网络连接到电路的输出端。当电容电压(也是施密特触发器的输入端)低于阈值下限时,输出电压等于电路的正电源电压。现在通过电阻R3对电容充电,直至达到施密特触发器的阈值上限。因此,可以将运算放大器的输出电压驱动到负电源电压。现在通过R3对电容放电,直到器件上的电压达到施密特触发器的阈值下限。运算放大器的输出电压会被驱动到正电源电压,整个过程再次开始。
此电路的优势是无需使用ADALM2000来生成载波(但占空比固定为50%)。
硬件设置
构建使用非稳态触发器生成PWM信号的试验板电路(图11)。

图11.使用非稳态触发器生成PWM信号的试验板电路
程序步骤
向电路提供±5 V电源电压。配置示波器,以使输出信号显示在通道1上。
图12为示波器通道1上的输出信号图。

图12.使用非稳态触发器生成PWM信号的输出波形
请注意,输出信号的占空比约为50%,而低/高电压值往往达到正/负电源电压值。
其他操作
在前一个示例中,我们使用非稳态触发器生成了50%固定占空比的PWM信号。但是,我们如何调整占空比呢?为此,我们需要稍微修改一下电路。
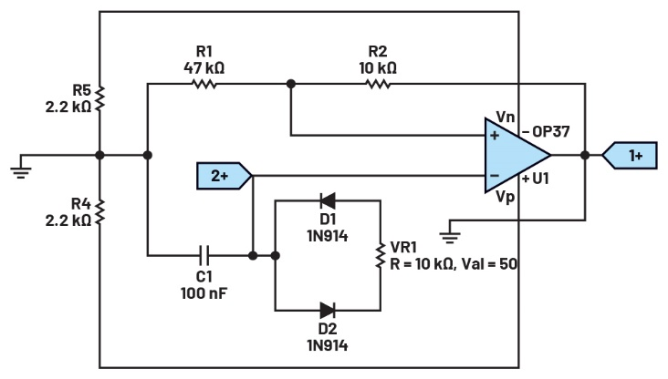
请看图13所示的电路。

图13.调整使用触发器生成PWM信号电路的占空比
图10所示的电阻R3被电位计取代,并插入两个二极管。现在电容的充电电流通过D1,而放电电流通过D2。根据电位计VR1的调整情况,通过上部分支电路的充电电流电阻与通过下部分支电路的放电电流电阻不同。
硬件设置
构建试验板电路,该电路用于调整使用触发器生成PWM信号电路的占空比(图14)。

图14.用于调整使用触发器生成PWM信号电路的占空比的试验板电路
程序步骤
向电路提供±5 V电源电压。配置示波器,使通道1上显示输出信号,通道2上显示电容电压(运算放大器的负输入端)。
改变电位计值并注意占空比的变化。产生的波形如图15所示。

图15.调整使用非稳态触发器生成PWM信号波形的占空比
在此示例中,占空比设置为约25%。当占空比改变时,开关频率难免会略有变化,因为反相和同相输入端的两个耦合网络都会连接到运算放大器的输出端。
614