• 正文
  • 相关推荐
申请入驻 产业图谱

小体积如何做到 3A?单节锂电降压恒流驱动芯片FP8013解析

04/08 17:27
707
加入交流群
扫码加入
获取工程师必备礼包
参与热点资讯讨论

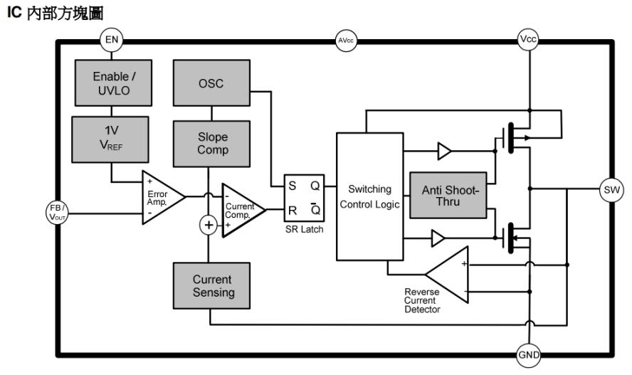
芯片概述

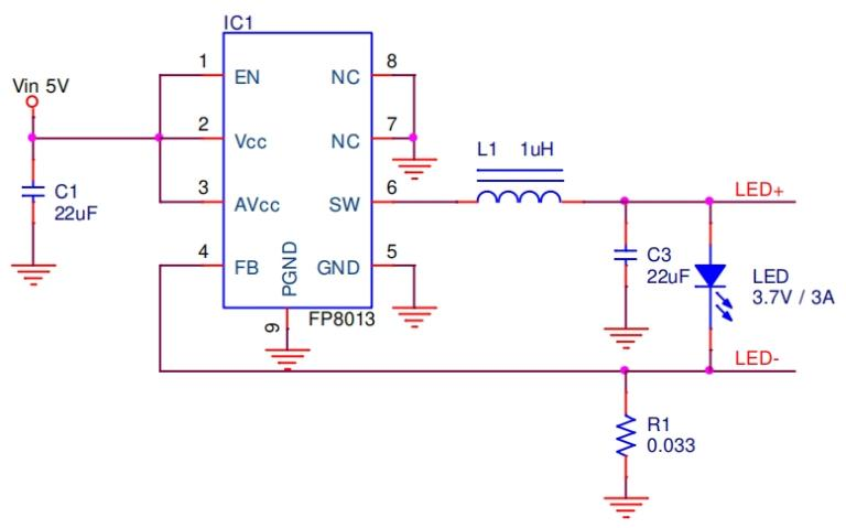
FP8013是一颗同步降压LED驱动IC,内置60mQPMOS和NMOS,高效率可驱动单串白光LED,VFB反馈电压0.1V,让取样电阻功率损耗降低,整体转换效率提升,根据外部电阻设定LED电流

FP8013包含高低侧切换MOS,可实现高效率与简化周边元件及PCB Lavout,为延长应用电池的寿命,低压差应用可支援100%占空比,透过FB Pin 实现直流与 PWM 调光控制。

芯片特点

工作电压5V~5.5V

VFB反馈电压1V

输出 LED 电流 3A

最大占空比100%

关机耗电流1μA

固定工作频率5MHZ

内置软启动

晶片过温保护(OTP)、过电流保护(0CP)

封装 SOP-8L(EP)

应用电路图

五路调光原理图

PCB

应用场景

摄影补光灯、监控补光、应急灯、投光灯、大功率手电等等

1、监控补光:用FP8013进行5V降压恒流驱动监控补光灯

2、摄影口袋灯:用FP8013给电池降压恒流驱动3V灯珠进行无频闪调光

3、手电筒:用FP8013给电池降压恒流驱动3V灯珠进行无频闪调光

相关推荐