Supplyframe
Supplyframe XQ
Datasheet5
芯耀
Findchips
与非AI
关注我们
设计助手
电子硬件助手
元器件查询
资讯
设计资源
技术前沿
产业研究
直播
课程
社区
企业专区
活动
热搜
搜索历史
清空
创作中心
加入星计划,您可以享受以下权益:
创作内容快速变现
行业影响力扩散
作品版权保护
300W+ 专业用户
1.5W+ 优质创作者
5000+ 长期合作伙伴
立即加入
用户主页
发布内容
内容管理
草稿箱
收益管理
收款信息
推荐
文章
视讯
原创
推荐
电路方案
技术资料
原厂专区
实验室
新品发布
技术子站
技术文章
拆解
评测
产业推荐
产业地图
研究报告
供需商情
产业图谱
汽车电子
工业电子
消费电子
通信/网络
半导体
人形机器人
与非网论坛
NXP社区
RF社区
ROHM社区
ST中文论坛
企业中心
企业入驻
行业活动
板卡申请
首页
方案
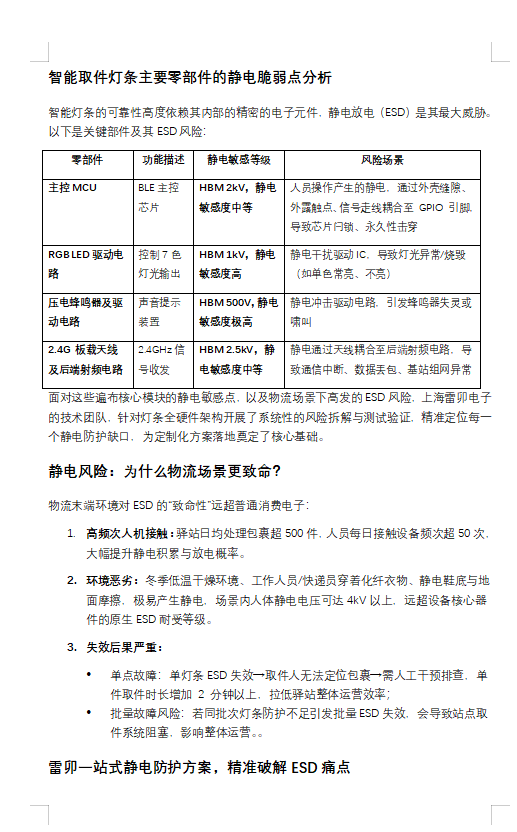
智能取件灯条静电脆弱点分析与上海雷卯电子一站式防护方案
方案介绍
附件下载
相关推荐
申请入驻
产业图谱
智能取件灯条静电脆弱点分析与上海雷卯电子一站式防护方案
04/11 15:22
作者:
leiditech
1629
加入交流群
扫码加入
获取工程师必备礼包
参与热点资讯讨论
20260226----智能取件灯条静电脆弱点分析与雷卯一站式防护方案----王博.docx
共1个文件
立即下载
阅读全文
附件下载
(1)
下载全部
20260226----智能取件灯条静电脆弱点分析与雷卯一站式防护方案----王博.docx
下载
原创声明:本文为leiditech原创内容,未经书面授权,不得以任何方式加以使用。
转载合作
人工客服
(售后/吐槽/合作/交友)
电源管理模块
MCU
无线通信模块
LED驱动电路
辅助系统
汽车电子
相关推荐
【芯方案】中微爱芯携手客户开启洗衣机行业显示驱动革新之旅
方案
中微爱芯
204
05/22 14:42
DC-DC电源管理降压恒压芯片惠海H2003T 耐压100V降12V降5V降3.3V-3A大电流IC
方案
东莞市惠洋科技有限公司
554
05/22 09:58
【芯方案】角磨一出手,切割打磨全都有——中微爱芯低成本角磨解决方案
方案
中微爱芯
1883
05/15 16:29
基于中微爱芯AiP8S3408的咖啡机控制板方案
方案
中微爱芯
1404
04/22 14:56
森利威尔国产40V耐压芯片SL6127B功能替代MP24893,支持线性模拟和PWM调光功能
方案
森利威尔
902
04/16 22:21
基于意法半导体Arm Cortex-M7 MCU STM32H743 的语音辨识解决方案
方案
eefocus_3922423
1481
04/15 17:15
基于51单片机水塔水箱液水位WIFI监控报警设计
方案
嵌入式基地
899
04/15 15:26
方案定制
去合作
方案开发定制化,2000+方案商即时响应!
相关方案
【芯方案】中微爱芯携手客户开启洗衣机行业显示驱动革新之旅
DC-DC电源管理降压恒压芯片惠海H2003T 耐压100V降12V降5V降3.3V-3A大电流IC
【芯方案】角磨一出手,切割打磨全都有——中微爱芯低成本角磨解决方案
基于中微爱芯AiP8S3408的咖啡机控制板方案
森利威尔国产40V耐压芯片SL6127B功能替代MP24893,支持线性模拟和PWM调光功能
基于意法半导体Arm Cortex-M7 MCU STM32H743 的语音辨识解决方案
基于51单片机水塔水箱液水位WIFI监控报警设计
兆易创新-矩阵大灯验证方案
HG011N06L-50N06中低压N沟道场效应MOS管 50A大电流60V TO-252封装散热好
H6601降压恒压芯片兼容XX2459/5864型号,无需改脚位,支持4.5-80V宽压输入
leiditech
TA的热门作品
雷卯针对研智科技WEB-S242X工业核心板防雷防静电方案
流量传感器防护不踩坑:从原理到器件选型,工程师直接套用手册
雷卯针对研智科技WEC-SADL工业核心板防雷防静电方案
四通道高速信号线ESD防护及国产替代
5G基站雷击老翻车?雷卯蓝宝宝TVS单器件搞定48V电源防护!
查看更多